您可能也喜欢

    什么?发表文章没有好数据?试试重度免疫缺陷B-NDG小鼠吧!

    什么?发表文章没有好数据?试试重度免疫缺陷B-NDG小鼠吧!

    May 31, 2023
    Share on:

    NOD.CB17-PrkdcscidIl2rgtm1/Bcgen小鼠(B-NDG(R)小鼠)是百奥赛图公司自主开发的NOD-scid遗传背景的Il2rg基因敲除小鼠,缺乏成熟的T、B和NK细胞,是目前国际公认的免疫缺陷程度高、非常适合人源细胞或组织移植的工具小鼠之一。可用人PBMC和人CD34+ HSC(造血干细胞)进行免疫重建,并成功制备CDX、PDX等模型。

    近年来,B-NDG小鼠已在各大实验室中崭露头角,成为科学家们钟爱的实验小鼠,频繁亮相各大期刊,下边一起来看看利用B-NDG小鼠发表的高分文章吧。

    B-NDG小鼠部分高分文章展示

    1、Nature:Non-viral, specifically targeted CAR-T cells achieve high safety and efficacy in B-NHL

    2022年Nature发表一篇文章,报道了非病毒定点整合CAR-T技术及其治疗复发难治性非霍奇金淋巴瘤的疗效。文章基于B-NDG小鼠构建CDX模型,并植入不同方式制备的CAR-T细胞,观察小鼠体内肿瘤生长水平。结果表明,在异种移植模型中,CD19 CAR非病毒PD-1定点整合CAR-T细胞,比传统病毒整合CAR-T细胞具有更好的肿瘤杀伤能力。

    非病毒PD1-定点整合CAR-T细胞优于慢病毒方法制备的CAR-T细胞[1]

    2、Cell Research:Transdifferentiation of tumor infiltrating innate lymphoid cells during progression of colorectal cancer

    2020年Cell Research发表文章,发现结直肠癌(CRC)进展过程中肿瘤浸润性先天淋巴细胞(ILCs)会发生亚群转换。研究者从晚期结直肠癌患者中分离出人PD-1高ILC2-C细胞,通过CRISRP-Cas9产生HS3ST1或PD-1缺失的ILC2-C细胞,并把它们和肿瘤细胞一起移植到B-NDG小鼠体内建立PDX模型,观察小鼠体内肿瘤生长水平,发现人PD-1高ILC2-C细胞明显促进肿瘤生长,HS3ST1或PD-1缺失的ILC2-C细胞抑制肿瘤生长,证明干预ILCs的转化可能是结直肠癌(CRC)有效的免疫疗法。

    ILC2-C亚群促进结直肠癌的生长[2]

    3、Molecular Cancer:METTL3/IGF2BP3 axis inhibits tumor immune surveillance by upregulating N6-methyladenosine modification of PD-L1 mRNA in breast cancer

    2022年Molecular Cancer发表文章,研究了METTL3或IGF2BP3在PD-L1介导的肿瘤免疫监视中的作用。文中使用不同处理的MDA-MB-231细胞皮下注射到B-NDG小鼠体内建立异种移植小鼠模型,观察小鼠体内肿瘤生长水平。结果表明:敲低METTL3/IGF2BP3可以下调PD-L1的表达,从而增强T细胞介导的抗肿瘤免疫,来减缓乳腺癌的进展,PD-L1可能是METTL3/ IGF2BP3诱导的乳腺癌细胞逃避肿瘤免疫监视的关键介质,这可能为乳腺癌免疫治疗提供更新更有效的治疗策略。

    METTL3/IGF2BP3下调乳腺癌细胞的抗肿瘤免疫[3]

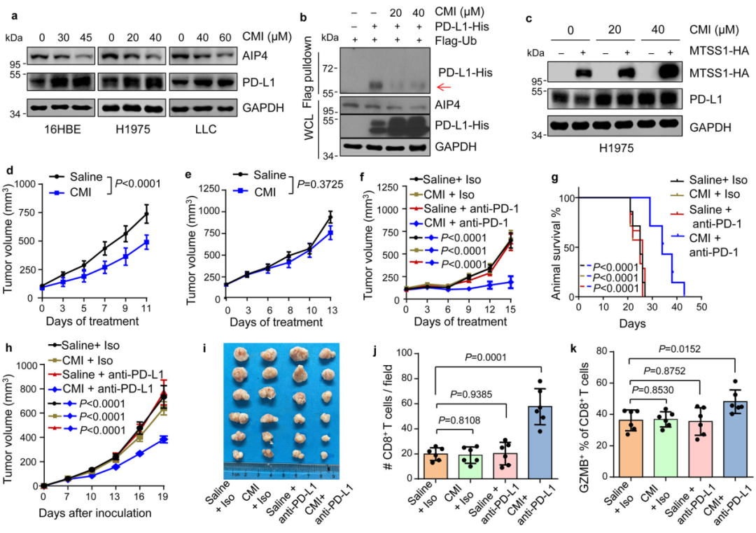
    4、Cell Discovery:MTSS1 curtails lung adenocarcinoma immune evasion by promoting AIP4-mediated PD-L1 monoubiquitination and lysosomal degradation

    2023年Cell Discovery发表文章,2023年Cell Discovery发表文章,发现MTSS1在肺腺癌中下调,导致PD-L1上调,造成免疫逃逸。clomipramine是AIP4抑制剂,可上调PD-L1,研究人员将外周血单核细胞(PBMC)移植到B-NDG小鼠身上,建立免疫系统人源化小鼠模型,将肿瘤细胞接种到PBMC重建的B-NDG小鼠中,用不同药物处理,观察肿瘤生长情况。结果表明:clomipramine与ICB(PD-L1抗体)联合治疗可有效抑制肿瘤生长。

    clomipramine联合ICB治疗可有效抑制肺癌[4]

    B-NDG小鼠部分发表文章列表

    更多B-NDG小鼠相关文章,欢迎联系我们获取~

    参考资料:

    [1] Jiqin Zhang, Yongxian Hu, Jiaxuan Yang, et al. Non-viral, specifically targeted CAR-T cells achieve high safety and efficacy in B-NHL.Nature,369-403(2022).

    [2]Shuo Wang, Yuan Qu, Pengyan Xia,et al.Transdifferentiation of tumor infiltrating innate lymphoid cells during progression of colorectal cancer.Cell Research,610-622(2020).

    [3]Weijun Wan, Xiang Ao, Quan Chen,et al.METTL3/IGF2BP3 axis inhibits tumor immune surveillance by upregulating N6-methyladenosine modification of PD-L1 mRNA in breast cancer.Molecular Cancer.(2022) 21:60.

    [4]Yuan Wang, Zhenchang Jia, Chenxi Liang,et al.MTSS1 curtails lung adenocarcinoma immune evasion by promoting AIP4-mediated PD-L1
    monoubiquitination and lysosomal degradation.Cell Discovery, (2023) 9:20.